私募基金行业法律动态(2025年8月/总第90期)
点击蓝字 关注我们

国资基金研究中心法律服务动态
杨春宝律师团队代理的某投资者与某私募证券基金管理人的基金投资合同纠纷在深圳国际仲裁院开庭。
杨春宝律师团队代理的某私募基金与被投企业回购纠纷在徐汇法院开庭。
由浦东创投作为基石投资人的上海临床转化种子投资基金正式成立,杨春宝律师团队为浦东创投的本次投资提供包括尽职调查、交易文件起草、审阅、修改和谈判在内的全程法律服务。
杨春宝一级律师应邀在上海市欧美同学会浦东分会主办的“法律服务进园区”活动上作《对赌回购攻与防》的主题分享。
协会各类公告和通知
2025年8月11日,中国证券投资基金业协会(“协会”)发布公告称,自2025年8月11日起,在2025年第二季度前成为协会会员的私募基金管理人可通过协会资产管理业务综合报送平台(“AMBERS系统”)自行查阅本会员2025年第二季度信用信息报告。各私募基金管理人会员应确保信息报送真实、准确、完整,如对本机构信用信息报告结果有疑问的,可在一个月内向协会提出书面查询申请。
2025年8月15日,协会发布公告称,近期,协会通过AMBERS系统中登记的联系方式,无法与浙银钜鑫(杭州)资本管理有限公司等7家私募基金管理人取得有效联系。上述私募基金管理人应当自公告发布之日起5个工作日内通过AMBERS系统提交情况报告。逾期未完成的,协会将认定为失联,在官方网站失联机构专栏中予以公示,并在“机构诚信信息”栏目标识。如公示后满一个月仍未完成,协会将依法注销其私募基金管理人登记。
2025年8月15日,协会发布公告称,深圳市海泊鑫创投有限公司等4家私募基金管理人存在异常经营情形,且未能在书面通知发出后的3个月内提交符合规定的专项法律意见书,协会将注销该4家机构的私募基金管理人登记。

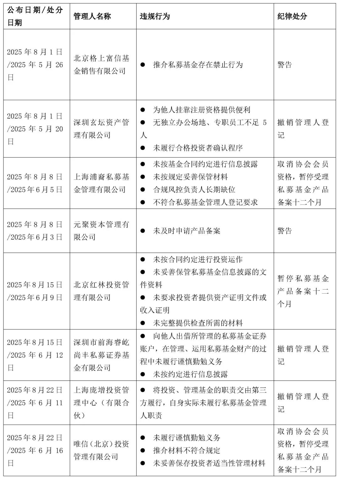
协会纪律处分

法律、监管与司法动态
关于金融支持新型工业化的指导意见
近日,中国人民银行、工业和信息化部、国家发展改革委、财政部、金融监管总局、中国证监会、国家外汇局联合印发《关于金融支持新型工业化的指导意见》(“《意见》”)。《意见》指出,要引入长期资金和发展耐心资本,加快科技成果转化。支持金融机构与科技中介服务机构合作,探索开展多样化的融资服务模式,盘活科技研发资源和成果。实施“科技产业金融一体化”专项,开展“一月一链”投融资路演和“千帆百舸”专精特新中小企业上市培育,优化硬科技属性评价体系,加强上市预期引导和政策激励,推动社会资本投早、投小、投长期、投硬科技。鼓励创业投资基金与国家制造业创新中心、高校院所、创业孵化平台、中小企业公共服务机构、高水平制造业中试平台、国家重点研发计划成果产业化试点单位等合作,赋能科技成果转化和产业化。发展创业投资二级市场基金,优化创业投资基金份额转让业务流程和定价机制,推动区域性股权市场与创业投资基金协同发展。鼓励创业孵化机构探索直投、基金、物业租金作价入股、服务换股等模式,投资在孵企业。支持保险机构与中试机构合作创新型保险业务。支持创业投资基金等主体落户集群。高质量建设区域股权市场专精特新专板,加强企业上市培育辅导和专业服务。
上海支持优质企业发展风险投资基金
投资人工智能领域
上海市经济信息化委联合相关委办、区政府制定《上海市进一步扩大人工智能应用的若干措施》,提出完善产业投融资体系等措施,包括发挥国家人工智能产业投资基金、市级人工智能先导产业母基金等引导作用,联合区级投资基金、社会资本等投早、投小、投长期。支持优质企业发展风险投资基金,聚焦算力、语料等关键要素,以及大模型、具身智能、科学智能等赛道,联合相关区级基金,推动设立专题子基金。
典型判例
某某公司1与某某公司2服务合同纠纷案
【(2025)沪74民终445号】
基金管理人的法定信义义务并非完全不具有任意性,即委托人与受托人可通过合意,在合理限度内减免部分信义义务。对于基金管理人仅就其管理的基金向被投企业投资事宜向被投企业收取服务费不予支持
2018年4月,某某基金与某某公司2及其股东共同签订《增资协议》,约定:某某基金以30,000,000元向某某公司2增资。2018年5月,某某基金的执行事务合伙人和基金管理人某某公司1与某某公司2签订《专项服务协议》,约定:鉴于2018年4月各方签订了由某某基金向某某公司2增资之《增资协议》及《增资协议之补充协议》,某某公司2聘请某某公司1就增资事项提供专项服务。某某公司1已为某某公司2完成30,000,000元融资安排,在本协议约定的服务期间,某某公司1继续为某某公司2提供咨询服务,具体包括运营管理咨询、融资方案咨询、投资建议书指导等。某某公司2按约定的比例向某某公司1支付专项服务费用。其后,某某公司2拒绝向某某公司1支付服务费,某某公司1遂诉至法院。一审判令《专项服务协议》无效,某某公司1不服提起上诉。
一审法院经审理认为,《专项服务协议》的核心内容是某某公司1就某某基金向某某公司2投资30,000,000元提供专项服务,某某公司2为此向某某公司1支付服务费。对此一审法院以某某公司1违反合伙人的法定职责和基金管理人的信义义务,损害基金投资人和合伙企业利益,且有损公平竞争的市场秩序、破坏金融管理秩序为由,认定该专项服务协议无效。二审法院认为一审法院认定事实无误,但适用法律不当。首先,《专项服务协议》合法有效,基金管理人的法定信义义务并非完全不具有任意性,即委托人与受托人可通过合意,在合理限度内减免部分信义义务。 某某公司3作为合伙企业的唯一有限合伙人明确表示,对于《专项服务协议》的签署及其内容,在关于某某公司2之投资项目设立之初即已知情并不持异议。并且,在关于某某公司2的投资清算完毕后,某某公司3对此仍不持任何异议,故某某公司1不存在利用管理人职务之便谋取非法利益或侵吞本属于合伙企业收益的违背信义义务的行为。最后,综观《专项服务协议》的签署背景、协议内容、相关投资人知情并同意等客观情况,尚不足以达到扰乱国家金融管理秩序的程度。其次,关于某某公司1是否有权依据《专项服务协议》向某某公司2收取服务费。某某公司1明确认可,某某基金向某某公司2支付3000万元增资款后,其并未另行向某某公司2提供过任何其他实质性咨询服务,且某某公司1作为基金管理人,在基金管理职责范围内已收取了相应的管理费,故二审法院最终驳回了某某公司1的上诉请求。
乌鲁木齐某甲股权投资合伙企业、
新疆某丙智能科技有限公司等合同纠纷案
【(2025)新01民终1572号】
在没有证据证明被投企业无法清偿到期债务以及明显缺乏偿债能力的情况下,私募基金无权要求被投企业的股东在其未出资范围内对被投企业的债务承担清偿责任
2018年8月,某甲合伙企业(投资方)与新疆某丙公司(标的公司)及其控股股东李某甲签订《投资合同》,载明投资方以1.8亿元(含股权和可转债权)投资新疆某丙公司,成为其股东。合同还约定,标的公司和控股股东等主体应在合同签署后三个月内促成标的公司100%持有上海某丁公司的股权和知识产权,否则投资方有权立即解除《投资合同》,并要求返还全部投资款和主张投资损失。合同签订后,某甲合伙企业依约支付了全部投资款,但新疆某丙公司和李某甲等主体未能促成上海某丁公司成为新疆某丙公司的全资子公司以及知识产权转让事宜,某甲合伙企业遂提起诉讼,主张新疆某丙公司返还投资款并赔偿损失,并要求李某甲和新疆某丙公司的其他两名股东在未出资款范围内对新疆某丙公司债务承担责任。一审法院驳回了某甲合伙企业要求新疆某丙公司的股东在未出资范围内对新疆某丙公司债务担责的诉请,某甲合伙企业不服提起上诉。
二审法院经审理认为,《最高人民法院关于适用《中华人民共和国公司法》若干问题的规定(三)第十三条第二款规定:“公司债权人请求未履行或者未全面履行出资义务的股东在未出资本息范围内对公司债务不能清偿的部分承担补充赔偿责任的,人民法院应予支持;未履行或者未全面履行出资义务的股东已经承担上述责任,其他债权人提出相同请求的,人民法院不予支持。”从该条款的文义看,股东承担补充责任的前提之一是公司的债务不能清偿。本案的基础法律关系是审理某甲合伙企业与新疆某丙公司之间的合同关系,由于某甲合伙企业的债权金额在本案中得以确定,尚未进入执行,目前尚无法认定新疆某丙公司能否清偿债务,某甲合伙企业也未提供其他证据证明新疆某丙公司明显缺乏偿债能力,故某甲合伙企业以新疆某丙公司不能清偿到期债务为由,主张股东李某甲、麻某、楚商某丁企业在未出资范围内承担责任,缺乏事实依据,法院不予支持。
作者简介
杨春宝律师
一级律师
(正高级职称)

手机:
13901826830
电邮:
chambers.yang@dentons.cn
大成(上海)律师事务所高级合伙人、资本市场部主任、国资基金研究中心主任,大成中国区私募股权与投资基金专业带头人,上海涉外法律人才库成员。复旦大学法学学士(1992)、悉尼科技大学法学硕士(2001)、华东政法大学法律硕士(2001)。
杨律师执业30年,长期从事私募基金、投融资、并购重组法律服务,涵盖大金融、大健康、房地产和基础设施、TMT、展览业、制造业等行业。2004年起多次入选The Legal 500“私募基金”和“公司与商业”榜单,并多次受到Asia Law Profiles特别推荐或点评,2016年起连续入选国际知名法律媒体China Business Law Journal“100位中国业务优秀律师”,荣获Leaders in Law - 2021 Global Awards“中国年度公司法专家”称号;连续荣登《中国知名企业法总推荐的优秀律师&律所》推荐名录。具有上市公司独立董事任职资格,系华东理工大学法学院兼职教授、复旦大学法学院实务导师、华东政法大学兼职研究生导师、上海交通大学私募总裁班讲师、上海市商务委跨国经营人才培训班讲师。出版《私募股权投资基金风险防控操作实务》《企业全程法律风险防控实务操作与案例评析》《完胜资本2:公司投融资模式流程完全操作指南》等16本专著。杨律师执业领域为:公司、投资并购和私募基金,资本市场,TMT,房地产和建筑工程,以及上述领域的争议解决。
作者简介
孙瑱律师
大成(上海)律师事务所合伙人

电邮:
sun.zhen@dentons.cn
孙律师在执业前先后在美国沃茨、英格索兰和阿尔卡特朗讯等全球500强企业担任全球、亚太区或中国区总裁或副总裁执行助理,积累了丰富的企业运营管理经验,并具备非常优秀的中英文双语沟通和协调能力。孙律师出版《私募股权投资基金风险防控操作实务》并发表数十篇并购、基金、电商领域的文章。孙律师擅长领域为:私募股权投资、企业并购、电商和劳动法律事务。
作者简介
李嘉欣律师
大成(上海)律师事务所律师

李律师毕业于复旦大学法学院,专注于私募基金、投融资并购及公司法律服务业务领域,曾为多个母基金选择基金管理人和投资基金项目、基金投资标的公司项目提供法律尽职调查、交易文件审阅等法律服务,为多家私募基金管理人提供基金募投管退和风险控制相关的法律服务。

更多私募基金文章
法律桥PE宝典(《私募基金法规及监管文件汇编》)(请访问法律桥网站)
监管政策解读
司法判例解析
私募基金风控
股权基金合同条款
对赌律师实务系列
创投基金
保险私募基金、产投基金、S基金
基金/GP/投资者退出
私募可交换债
PE Watch私募基金行业动态(每月更新,敬请关注本公众号)
更多私募基金法律法规、法律实务信息请访问法律桥网站(LawBridge.org)

PE法律桥

主持律师:杨春宝一级律师
电话/微信: 1390 182 6830
业务联系及投稿邮箱:
chambers.yang@dentons.cn
地址:上海市世纪大道100号上海环球金融中心9层/24层/25层
法律桥团队系列专著
法律桥团队自2007年起已经出版专著16本(含再版):
《企业全程法律风险防控实务操作与案例评析》
《私募股权投资基金风险防控操作实务》
《完胜资本2:公司投融资模式流程完全操作指南》
......................

期待你的
分享
点赞
在看







请先 登录后发表评论 ~