私募基金行業法律動態(2025年7月/總第89期)
楊春寶律師團隊代理的投資者與某私募證券基金管理人的基金投資合同糾紛在北京仲裁委員會開庭。
楊春寶律師團隊代理的某私募基金與被投企業回購糾紛在徐匯法院開庭。
楊春寶律師、戴曉龍律師團隊為上海市漕河涇新興技術開發區發展總公司參與設立某人形機器人發展基金提供包括合夥協議及附屬協議、委托管理協議的審核,出具法律意見書等全面法律服務。
協會各類公告和通知
2025年7月4日和7月11日,中國證券投資基金業協會(“協會”)分別發布公告稱,深圳龍鱗私募證券投資基金管理有限公司、廣東盈瀚投資有限公司等6家私募基金管理人存在異常經營情形,且未能在書面通知發出後的3個月內提交符合規定的專項法律意見書,協會將註銷該6家機構的私募基金管理人登記。
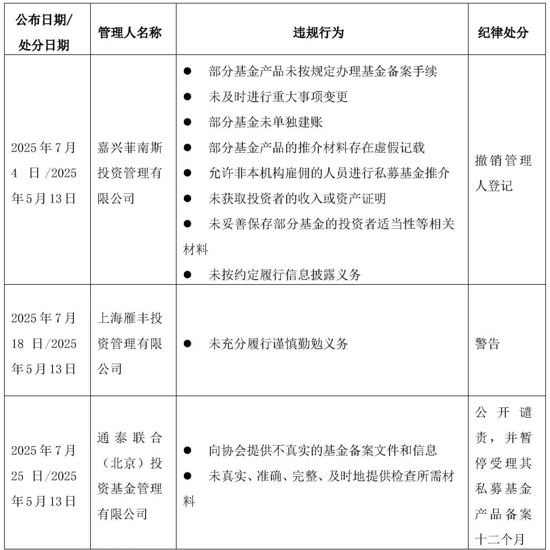
協會紀律處分

法律、監管與司法動態
中國證監會召開證監會系統
黨的建設暨2025年年中工作會議
2025年7月24日,中國證監會召開證監會系統黨的建設暨2025年年中工作會議。會議強調,要大力推動上市公司提升投資價值,抓好“並購六條”和重大資產重組管理辦法落實落地;要更大力度培育壯大長期資本、耐心資本,大力推動中長期資金入市,促進暢通私募股權創投基金“募投管退”循環;還要嚴厲打擊私募違法違規活動。
協會召開創業投資
基金委員會工作會議
近日,協會創業投資基金委員會工作會議在沈陽召開。協會黨委書記施真強在講話時強調,黨中央、國務院高度重視股權創投行業在促進“科技、產業、金融”良性循環、服務新質生產力與國家戰略中的重要功能,近年來多次專題研究並出臺系列支持性政策舉措,著力疏通“募投管退”卡點堵點;隨著有關政策落地見效,創投基金募資回暖、行業發展向好趨勢初步顯現。他表示,本次工作會議,與會委員及代表直面股權創投行業發展面臨的問題與挑戰,重點圍繞股權創投機構發行科創債、參與上市公司並購重組等業務中的經驗與問題,與監管部門深入研討交流、積極建言獻策,有利於凝聚各方共識、形成工作合力,加速政策紅利釋放,推動行業發展。
海南證監局發布
《海南私募基金違規案例通報》
2025年7月8日,海南證監局在其官網上發布《海南私募基金違規案例通報》。通報共分為四個部分,分別是:私募基金募集違規案例、私募基金投資違規案例、私募基金管理違規案例,以及監管提示。其中:私募基金募集違規案例主要涉及向非合格投資者募集資金、未嚴格履行投資者適當性管理義務、向投資者承諾保本保收益,以及委托不具有基金銷售業務資格的單位從事資金募集活動等違規行為;私募基金投資違規案例主要涉及侵占/挪用基金財產、從事損害基金財產和投資者利益的投資活動,以及將他人財產混同於基金財產從事投資活動等違規行為;私募基金管理違規案例主要涉及未按規定開展登記備案、利用私募基金財產進行利益輸送、信息報送不準確或更新不及時、未按規定和基金合同約定開展信息披露、從事與私募基金管理相沖突或者無關的業務、未履行謹慎勤勉義務,以及未妥善保管私募基金資料和記錄等違規行為;監管提示則針對上述案例反映出的違規問題,分別提出了合規提示。
上海:優化國有基金考核機制,
提高容錯率
近日,上海市經濟信息化委印發《上海市促進高成長企業加快發展三年行動方案(2025-2027年)》(下稱《行動方案》),計劃到2027年推動高成長企業規模突破1000家,形成“4321金字塔式”培育體系,即潛力瞪羚企業[1] 達到400家、瞪羚企業達到300家、潛力獨角獸企業達到200家和獨角獸企業達到100家,力爭培育新增2家以上估值超百億美元獨角獸企業。在實施“瞪羚企業跨越式發展”行動方面,《行動方案》提出加強股權融資支持:優化國有基金考核機制,提高容錯率,推動各類基金加大對瞪羚企業的支持力度。搭建瞪羚企業與上海市三大先導產業母基金、產業轉型升級基金、未來產業基金等對接平臺,暢通交流渠道。深化私募股權和創業投資份額轉讓試點,進壹步暢通退出渠道,吸引長期資本,加大對瞪羚等未上市企業股權融資支持。
[1] 瞪羚企業,是指以產品創新、技術創新、管理創新、模式創新為支撐,已跨越初創困難期進入高成長階段的企業。
典型判例
某科創投資中心等與某投資管理合夥企業股東知情權糾紛案
【(2025)京01民終4378號】
裁判要旨
查閱財務資料需較強的專業知識,若有限合夥人不具備專業的財會或法律知識,即使合夥企業及普通合夥人配合提供相關資料,但因該等資料不允許復制,如不允許有限合夥人聘請輔助人員將很難實質性落實知情權;此外,因有限合夥人需對其入夥前合夥企業的債務擔責,故不應限制其查閱其入夥前形成的合夥企業財務資料。
主要事實
A科創投資中心(“A中心”)系壹家成立於2015年6月的有限合夥企業,執行事務合夥人為B投資合夥企業。2018年2月,C管理公司與D投資管理合夥企業(“D企業”)、案外人E企業管理合夥企業簽訂《A科創投資中心入夥協議》,D企業成為A中心的新有限合夥人。協議約定:新入夥的有限合夥人對入夥前合夥企業債務,以其認繳的出資額為限承擔責任。2024年5月,D企業向A中心及B投資合夥企業的執行事務合夥人兼C管理公司法定代表人李某發函,要求查詢A中心成立以來所有的財務報告、財務會計報表(包括但不限於收益表、資產負債表、現金流量表、損益表等的月度報表和年度報表)、財務會計賬簿(包括總賬、明細賬、日記賬和其他輔助性賬簿等)、會計憑證(含記賬憑證、與會計賬簿相關的原始憑證以及作為原始憑證附件入賬備查的有關資料,包括但不限於合夥人入資銀行進賬單、銀行資金往來明細、對外簽訂的所有協議、發票、A中心股票賬戶交易明細、股票持倉、收據、收條等)等財務資料。 A中心及李某收到函件後未予回復。D企業遂向法院起訴主張行使知情權。壹審法院支持了D企業的大部分訴請,A中心不服提出上訴。
裁判觀點
壹審法院經審理認為,該案爭議的焦點為D企業行使知情權的內容、範圍和方式。關於D企業可以行使知情權的內容、範圍,結合《會計法》的相關規定,對於財務會計報告範圍,D企業要求查閱的範圍(合夥企業利潤分配決議、減資決議該等不直接反映資金流動或經濟業務實際發生的非會計憑證除外)合法,應予支持。關於D企業可以行使知情權的方式,結合《合夥企業法》的相關規定:第壹,復制財務資料並非合夥人的法定權利,故D企業要求復制超出A中心同意復制的財務資料範圍,不予支持;第二,法律未規定是否可委托第三方輔助人員協助查閱,鑒於查閱財務資料需較強的專業知識,若有限合夥人不具備專業的財會或法律知識,即使合夥企業及普通合夥人配合提供相關資料,但因該等資料不允許復制,如不允許有限合夥人聘請輔助人員將很難實質性落實知情權,故D企業的要求具有合理性,應予支持;第三,因D企業需對其入夥前A中心的債務擔責,故不宜限制其查閱其入夥前A中心的財務資料,否則其可能因A中心原合夥人未如實告知A中心經營狀況及財務狀況而導致權益受損。二審法院駁回上訴,維持原判。
某某企業1與何某其他合同糾紛案
【(2025)滬74民終260號】
裁判要旨
如《業績補償協議》當事人不包括發行人,合同內容不與市值掛鉤,也不存在可能導致公司控制權變化的約定,亦無證據證明該協議對上市公司持續經營、金融交易安全或其他中小投資者權益造成嚴重影響,難以認定該協議屬於上市申報前必須清理的對賭協議的範疇,也即,《業績補償協議》不存在因違反金融市場公共秩序而導致合同無效的情形,當屬有效。
主要事實
2018年3月,某某基金(認購方)、某某公司1(目標公司)、何某某(創始股東)簽訂《認購協議》,約定,目標公司擬變更為“股份有限公司”。認購方有意向目標公司認購部分增資,應繳付價款14,000萬元,占增資完成後股份公司股本比例8.38%。同月,上述三方就《認購協議》簽訂《補充協議》,第二條約定了估值調整和業績補償條款。其後,某某基金全額支付了認購款。2019年4月,上述三方簽訂《股東特殊權利協議》約定,為某某公司1合格上市之目的,各方同意,《認購協議補充協議》第二條等條款自本協議簽署之日起終止。2019年7月,某某基金與何某某簽訂《業績補償協議》約定,目標公司未能兌現《認購協議補充協議》中約定2018年度承諾業績及承諾現金流,盡管某某基金與目標公司、何某某簽署了《股東特殊權利協議》,各方同意何某某按《認購協議補充協議》第二條約定,就目標公司2018年實現業績與2018年承諾業績的差異,對目標公司進行估值調整,並對估值差額部分由何某某向某某基金進行現金補償。何某某可於目標公司A股成功上市後的6個月內向某某基金履行現金補償義務。其後,某某公司1於2021年2月實現A股成功上市,2022年8月,何某某向某某基金支付200萬元“補償本金款”,自此後未再向某某基金支付任何現金補償款。某某基金遂向壹審法院起訴,請求判令何某某支付其現金補償及罰息,後在案件審理中又提出備位訴請:如《業績補償協議》被認定為無效,則請求判令何某某賠償損失。壹審法院認為,《業績補償協議》系對賭協議的壹部分,故其不符合某某公司1上市申報的審核監管要求(屬於應被清理的條款),並且,其對某某公司1的非特定公眾投資者以及某某公司1的後續經營均存在不利影響,因此《業績補償協議》應認定為無效。此外,關於某某基金的備位訴請,基於《業績補償協議》的無效認定,何某某的金錢給付義務並非法律上承認的可得利益,故某某基金以此為基礎主張信賴利益損失,於法無據,不予支持,遂駁回某某基金的全部訴請。某某基金不服提出上訴。
裁判觀點
二審法院經審理認為,《認購協議補充協議》除以2018年-2020年三年合計業績作為對賭條件外,還專門就2018年業績作出了對賭安排,並約定,目標公司應於會計年度結束後3個月內提供審計報告,並於審計報告出具後的1個月內履行股份補償義務或現金補償義務,某某基金亦有權要求何某某履行相應義務。《業績補償協議》簽訂於2019年7月,此時,《認購協議補充協議》約定的債務履行期限已經屆滿,也即,某某基金已實際享有要求何某某進行現金補償的債權。雖然《業績補償協議》約定的債務履行期限為上市後6個月,在該協議簽訂時,某某公司1是否上市帶有不確定性,但何某某所負擔的債務金額已經確定,並未因是否上市而對目標公司估值再行調整。因此,《業績補償協議》並非對原有對賭條款效力的完全恢復,亦不屬於以上市為條件形成新的對賭協議,而是對原對賭條款部分權利義務的履行和已形成債務的確認。此外,《業績補償協議》當事人不包括發行人,合同內容不與市值掛鉤,也不存在可能導致公司控制權變化的約定,在案證據亦不能證明該協議對上市公司持續經營、金融交易安全或其他中小投資者權益造成嚴重影響,難以認定該協議屬於上市申報前必須清理的對賭協議的範疇,也即,《業績補償協議》不存在因違反金融市場公共秩序而導致合同無效的情形,應屬有效。最終,二審法院撤銷原判並支持了某某基金的全部訴請。
作者簡介
楊春寶律師
壹級律師
(正高級職稱)

手機:
13901826830
電郵:
chambers.yang@dentons.cn
大成(上海)律師事務所高級合夥人、資本市場部主任、國資基金研究中心主任,大成中國區私募股權與投資基金專業帶頭人,上海涉外法律人才庫成員。復旦大學法學學士(1992)、悉尼科技大學法學碩士(2001)、華東政法大學法律碩士(2001)。
楊律師執業30年,長期從事私募基金、投融資、並購重組法律服務,涵蓋大金融、大健康、房地產和基礎設施、TMT、展覽業、制造業等行業。2004年起多次入選The Legal 500“私募基金”和“公司與商業”榜單,並多次受到Asia Law Profiles特別推薦或點評,2016年起連續入選國際知名法律媒體China Business Law Journal“100位中國業務優秀律師”,榮獲Leaders in Law - 2021 Global Awards“中國年度公司法專家”稱號;連續榮登《中國知名企業法總推薦的優秀律師&律所》推薦名錄。具有上市公司獨立董事任職資格,系華東理工大學法學院兼職教授、復旦大學法學院實務導師、華東政法大學兼職研究生導師、上海交通大學私募總裁班講師、上海市商務委跨國經營人才培訓班講師。出版《私募股權投資基金風險防控操作實務》《企業全程法律風險防控實務操作與案例評析》《完勝資本2:公司投融資模式流程完全操作指南》等16本專著。楊律師執業領域為:公司、投資並購和私募基金,資本市場,TMT,房地產和建築工程,以及上述領域的爭議解決。
作者簡介
孫瑱律師
大成(上海)律師事務所合夥人

電郵:
sun.zhen@dentons.cn
孫律師在執業前先後在美國沃茨、英格索蘭和阿爾卡特朗訊等全球500強企業擔任全球、亞太區或中國區總裁或副總裁執行助理,積累了豐富的企業運營管理經驗,並具備非常優秀的中英文雙語溝通和協調能力。孫律師出版《私募股權投資基金風險防控操作實務》並發表數十篇並購、基金、電商領域的文章。孫律師擅長領域為:私募股權投資、企業並購、電商和勞動法律事務。
作者簡介
李嘉欣律師
大成(上海)律師事務所律師

李律師畢業於復旦大學法學院,專註於私募基金、投融資並購及公司法律服務業務領域,曾為多個母基金選擇基金管理人和投資基金項目、基金投資標的公司項目提供法律盡職調查、交易文件審閱等法律服務,為多家私募基金管理人提供基金募投管退和風險控制相關的法律服務。


更多私募基金文章
法律橋PE寶典(《私募基金法規及監管文件匯編》)(請訪問法律橋網站)
監管政策解讀
司法判例解析
私募基金風控
股權基金合同條款
對賭律師實務系列
創投基金
保險私募基金、產投基金、S基金
基金/GP/投資者退出
私募可交換債
PE Watch私募基金行業動態(每月更新,敬請關註本公眾號)
更多私募基金法律法規、法律實務信息請訪問法律橋網站(LawBridge.org)

PE法律橋

主持律師:楊春寶壹級律師
電話/微信: 1390 182 6830
業務聯系及投稿郵箱:
chambers.yang@dentons.cn
地址:上海市世紀大道100號上海環球金融中心9層/24層/25層
法律橋團隊系列專著
法律橋團隊自2007年起已經出版專著16本(含再版):
《企業全程法律風險防控實務操作與案例評析》
《私募股權投資基金風險防控操作實務》
《完勝資本2:公司投融資模式流程完全操作指南》
......................

期待妳的
分享
點贊
在看







請先 登錄後發表評論 ~