私募基金行业法律动态(2025年10月/总第92期)
点击蓝字 关注我们
国资基金研究中心法律服务动态
杨春宝律师团队助力浦东天使母基金参与设立临床转化种子基金。临床转化种子基金由浦东创投旗下上海浦东天使母基金(以下简称“天使母基金”)作为基石投资人参与设立,上海国投旗下孚腾资本担任基金管理人。杨春宝律师团队受天使母基金的委托,对孚腾资本以及临床转化种子基金进行了全面的法律尽职调查,同时,参与临床转化种子基金的有限合伙协议以及相关交易文件的起草、审阅和谈判。
杨春宝律师团队接受某知名私募股权基金管理人的委托,代理其管理的多支基金起诉被投企业创始股东的继承人。根据相关投资协议,被投企业创始股东的股权回购义务已经触发,但其已病故,为此杨律师团队代理基金针对其继承人提起被继承人债务清偿纠纷之诉。
杨春宝律师团队接受某知名私募股权基金管理人的委托,系统梳理、评估其在管基金合同条款的潜在风险并提供相关合规运营建议。
杨春宝律师团队接受某知名私募股权基金管理人的委托,协助其制订员工跟投制度。
杨春宝律师参加大成西北-上海专业共建会议,并以代理的一则对赌案例解析对赌案件中双方攻防要点以及相应的法律建议。
杨春宝律师参加长三角资本市场论坛,并以《对赌回购的攻与防》为题发表主题演讲。
协会各类公告和通知
2025年10月17日、2025年10月24日,中国证券投资基金业协会(以下简称“协会”)分别发布公告称上海麦道私募基金管理有限公司等14家私募基金管理人存在异常经营情形,且未能在书面通知发出后的3个月内提交符合规定的专项法律意见书,协会将注销该14家机构的私募基金管理人登记。
2025年10月17日,协会发布公告称无法与盘锦海博股权投资基金管理有限公司等10家私募基金管理人取得有效联系。上述管理人应当及时提交情况报告。逾期未完成的,协会将认定为失联并予以公示。如公示后满一个月仍未完成,协会将注销其私募基金管理人登记
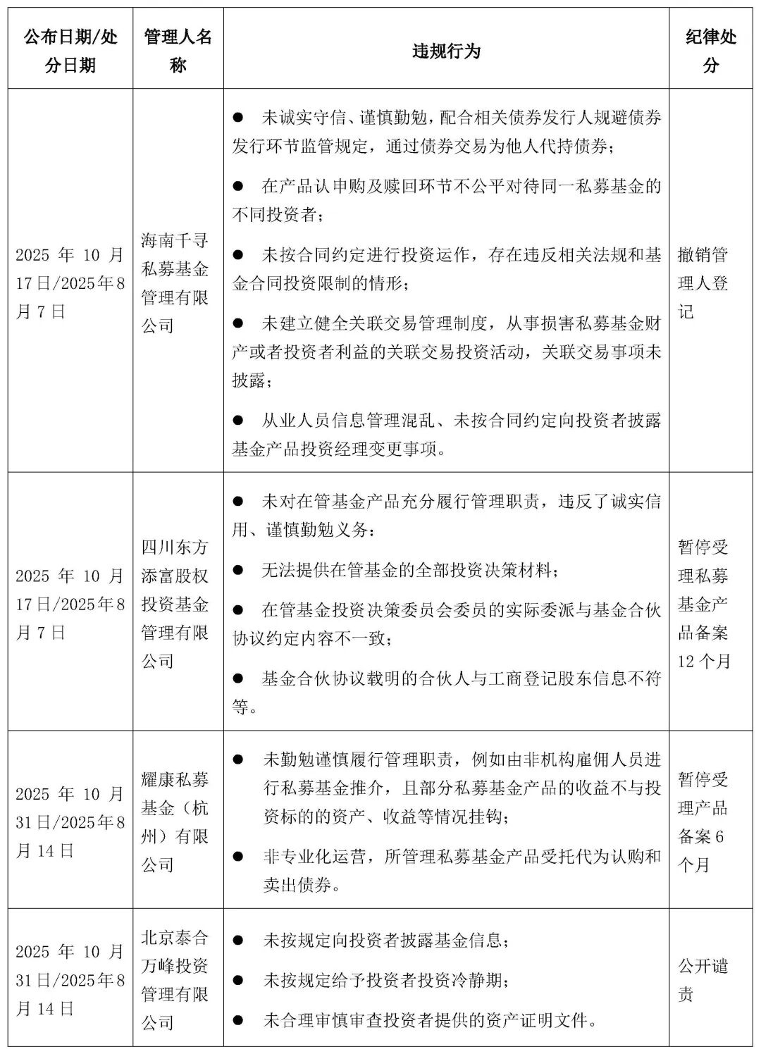
协会纪律处分


法律、监管与司法动态
协会发布修订后的《私募投资基金备案指引第3号——私募投资基金变更管理人》
2025年10月24日,协会公布修订后的《私募投资基金备案指引第3号——私募投资基金变更管理人》(以下简称“新《3号指引》”),自公布之日起施行。新《3号指引》的主要修订内容包括:
(1)尊重意思自治:规定私募基金投资者可以在合同中另行约定变更管理人的表决比例,同时进一步强调增量基金合同中需约定基金管理人无法或怠于履行职责情形下基金投资者会议决议变更管理人、修改或者提前终止基金合同、基金清算的具体方式等事项,以及投资者会议的召集主体、召开方式、表决方式、表决程序、表决比例、生效程序等。
(2)简化文件要求:删除部分实践中难以提供的材料文件,例如解除原基金合同或者委托管理协议的法律文件,修改为投资者应当在决议后及时通知原管理人解除管理关系;将托管人对新管理人是否符合指引相关规定发表意见,调整为托管人对变更管理人事项发表明确意见;增加原管理人不予配合履行变更手续的情况作为特殊变更程序的情形;在特殊情形下的管理人变更中引入公证和法律意见程序;对于处于失联处理期间的管理人,不再中止办理其管理基金的管理人变更手续。
(3)明确办理依据:明确将仲裁裁决纳入协会办理管理人变更的依据之一,强调协会办理管理人变更事宜需结合法院判决或仲裁裁决与自律规则。
(4)扩大适用范围:允许已经进入基金清算程序但未完成清算的基金变更管理人,但对于已进入企业清算的公司型、合伙型基金,根据《公司法》《合伙企业法》规定成立清算组,并由清算组在企业清算期间履行职权;有条件放开涉及风险处置的基金变更管理人的类型限制,不再将违反专业化运营原则和业务类型不一致作为不予办理管理人变更的情形,以满足风险化解需要。
(5)聚焦管理人变更:鉴于实践中尚未形成可行路径,为避免协会的公示效力引发争议,删除成立专业机构与清算组相关条款。针对成立清算组等问题,协会将推动司法机关公布典型案例进行明确。
证监会发布《关于加强资本市场中小投资者保护的若干意见》
2025年10月27日,证监会发布《关于加强资本市场中小投资者保护的若干意见》(以下简称“《意见》”),就加强资本市场中小投资者保护提出八项意见。《意见》提到加强与公安司法机关的执法协作,合力打击侵占、挪用私募基金财产等违法犯罪行为;推动出台私募基金犯罪等司法政策文件,为保护中小投资者合法权益提供更加有力的法治保障。
证监会主席吴清发表《提高资本市场制度包容性、适应性》署名文章
在近日出版的《〈中共中央关于制定国民经济和社会发展第十五个五年规划的建议〉辅导读本》中,证监会主席吴清发表题为《提高资本市场制度包容性、适应性》的署名文章。吴清主席在该文中提到,积极发展私募股权和创投基金;促进私募股权和创投基金“募投管退”循环畅通,加力培育壮大耐心资本、长期资本和战略资本。
典型判例
北京金融法院私募基金典型案例:L某诉某银行合同纠纷案[1]
管理人失联后,投资人通过召开基金份额持有人大会授权代表诉讼的方式向基金交易关联方主张权利,获人民法院支持
某FOF基金及某1号基金的管理人均为A基金公司。2016年,投资者L某向某FOF基金投资100万元,该基金作为母基金向其下层基金某1号基金投资2826万元。A基金公司与B银行及C公司签订委托贷款合同,约定A基金公司通过B银行向C公司发放贷款5,000万元。2018年,A基金公司因失联被协会公告并被注销私募基金管理人资格。在此情况下,FOF基金份额持有人及某1号基金份额持有人通过召开基金份额持有人大会,决议终止某FOF基金运作、成立清算组,并授权L某等代表某FOF基金处理后续清算及对外维权事宜。依某FOF基金份额持有人大会授权,L某代表某FOF基金要求B银行提供委托贷款相关信息资料。B银行拒绝L某的主张。L某遂向一审法院提起诉讼,请求判令B银行向其提供委托贷款相关信息资料。一审法院经审理,判决支持了L某的诉讼请求。B银行不服一审判决,上诉至北京金融法院。
北京金融法院经审理认为,基金份额持有人大会是契约型基金的权利组织,契约型私募基金管理人失联后,投资人可通过召开基金份额持有人大会授权代表提起诉讼向基金交易关联方主张权利 ,故最终判决驳回B银行的上诉请求,维持一审判决。本案为私募基金在基金管理人失联、缺位情形下,如何通过内部治理机制维护投资者合法权益提供了清晰的司法指引,填补了相关实践空白,具有重要的规则示范价值。
北京金融法院私募基金典型案例:S某申请强制执行北京某基金公司仲裁执行案[2]
引入担保机制打破清算僵局,在投资债权得以实现的同时保障基金潜在债权人得到救济。
某仲裁委裁决北京某基金公司以其管理的B基金财产向投资者S某支付基金赎回款100万元。S某据此向北京金融法院申请强制执行。经调查,B基金无可供执行财产,强制执行陷入僵局。B基金持有C基金全部基金份额,C基金依法清算后的剩余财产应支付给B基金,由B基金用于向S某支付基金赎回款。本案中,C基金管理人已失联,清算陷入僵局。但C基金未经合法有效清算,可能存在潜在债权人。于是,S某向北京金融法院提供担保,申请执行C基金财产,即如C基金潜在债权人出现并主张权利,S某愿意在执行C基金财产范围内以其担保财产赔偿。
北京金融法院对S某的申请予以准允。本案引入担保机制平衡申请执行人投资债权实现与基金潜在债权人救济之间的关系,打破了基金清算僵局,创新了执行工作机制,也助力了投融资发展。
中国(北京)证券期货仲裁中心发布十大仲裁经典案例之基金合同纠纷[3]
指引基金持有人大会补正程序瑕疵,创新扩张仲裁决议效力至未参与方,有效破解私募基金治理僵局。
案涉私募基金管理人因违规、涉刑无法正常履职,案涉基金投资者根据案涉基金合同的约定召开基金份额持有人大会,并就决议向北京仲裁委员会提起确认决议效力之诉,请求确认决议有效、变更管理人并要求案涉基金管理人移交管理资料。案涉基金管理人认为,该投资者不具有诉权,且基金份额持有人大会的召开过程存在程序瑕疵应属无效。
在法律问题方面,首先,对申请人的诉权进行了明确。由于《证券投资基金法》并未规定私募基金更换管理人的具体规则,而上述更换程序以份额持有人大会的方式系基于合同约定,因此,仲裁庭明确界定了基金的性质为集合财产,具有权利的集合性,并且诉权系基于合同而产生;其次,查明了在缺乏明确法律依据的情形下,各方均同意参照公司法司法解释四予以审查;最后,查明并明确了单一份额持有人所签订的合同系基于行业主管部门的参考条款所制定且具有同一性。在审理标准上,仲裁庭明确了审查本案合同中的决议行为的标准,由于存在对未参加本案仲裁的份额持有人的影响,故此应当采用高于合同之诉中的民事优势证据标准。在事实认定部分,仲裁庭对申请人所提交的份额持有人会议的公证内容,进行了实质性审查,逐一说明了审查中的考量因素和判断标准。
第一次仲裁中,仲裁庭因为申请人所提交的会议召集的程序和决议行为的要素欠缺,驳回了请求,但明确进行了指引。第二次仲裁中,另一份额持有人重新召开大会,以公证方式参照公司决议补全程序要素,完善通知流程,并提交大会授权仲裁的决议,补正此前诉权、实体及程序问题。同时,因为基金份额持有人的通知问题,申请人一方面以详细的动作步骤表明其尽可能完成了通知义务,另一方面设置了异议程序。最终,申请人组织召开了符合合同约定的份额持股比例的会议,并就更换管理人获得了到会票100%的同意,且并无明确的异议提出。第二次仲裁的仲裁庭最终支持申请人全部请求。
上海仲裁委员会案例分享第十一期[4]
资管计划管理人因资金监管违约造成投资者损失的,需承担相应赔偿责任。但管理人已依法依规向专业投资者履行销售环节的信息披露与风险揭示义务,且在资管合同中亦提示了风险并在出现违约后采取了部分补救措施的,投资者亦应对其投资行为及风险承担相应的法律后果。
F公司设立案涉资管计划,20XX年8月,F公司作为委托人与J公司作为受托人签署《信托合同》,约定全部信托资金用于向Z公司发放贷款,相关保证人承担连带责任保证担保。20XX年11月,A公司与F公司、B公司(托管人)签署《资管合同》。同日,A公司签署了《风险揭示书》,且在签订上述两份文件之前,A公司填写了《调查问卷》,参照评分规则,A公司的投资风险承受度大致为积极型。案涉《资管合同》约定资金最终用于补充Z公司的营运资金,管理人向Z公司提供营运资金不超过人民币2.5亿元,其中A公司出资1.5亿元购买案涉资管计划份额。A公司按约支付1.5亿元后,于20XX年12月至20XX年12月收到投资收益共计1,361.57万元。F公司违约将案涉资管计划的全部4.98亿元资金提供给Z公司用于补充营运资金。后Z公司未能按约支付利息。F公司指令J公司向Z公司及相关保证人发出《通知函》,宣布全部信托贷款提前到期。20XX年X月X日,F公司指令J公司向S市仲裁委员会提起仲裁申请并向北京市第三中级人民法院提出保全;案涉资管计划于20XX年X月终止,并成立清算小组。截至20XX年X月,A公司共计收到返还本金667.76万元,尚有1.43亿元本金未收回。A公司认为F公司未履行适当性义务、未充分尽职调查、未依约监管资金等,存在严重违约,要求赔偿本金损失及投资收益损失并承担仲裁费。F公司辩称已履行相关义务,损失系市场风险导致,与自身行为无因果关系,且A公司作为专业机构应自行承担风险。
被申请人违反勤勉尽责管理义务,主要体现在未合理尽到资金监管之责 :根据案涉《资管合同》约定,管理人向Z公司提供营运资金不超过2.5亿元,后续Z公司若要获得资金,需提供符合规定的相关合同。但被申请人将案涉资管计划的4.98亿元全部提供给Z公司用于补充营运资金,超出约定额度,且被申请人未提供证据证明Z公司提交了符合规定的相关合同,亦未在管理报告中说明用款情况,构成违约。
案涉资管计划于20XX年X月终止并清算,申请人仅获部分本金返还,剩余本金未兑付。虽经仲裁及强制执行程序,资管计划财产变现后仍未足额清偿申请人本金,且无证据表明剩余财产有明确分配时间节点,故申请人损失已客观发生。被申请人未按约定履行资金监管义务,未能有效防范和控制风险,虽造成申请人损失的直接原因是Z公司及担保人违约,但被申请人的违约行为对损失产生有相当程度影响,二者存在相当因果关系,故被申请人应承担相应赔偿责任。
被申请人对案涉资管计划进行评级,在相关文件中明确产品风险等级等信息,通过《调查问卷》对申请人风险承受能力测评,确认申请人为积极型投资者,风险承受能力中高,申请人亦已在《风险揭示书》等文件上签字盖章,此阶段(投资者适当性管理阶段)被申请人已依法依规履行销售环节的信息披露与风险揭示义务。需明确的是,《资管合同》另行约定,管理人应在资管计划运作期间向投资者披露资金实际使用情况,而被申请人未就超额放款行为及资金具体使用细节履行披露义务,此行为构成资管计划运作阶段信息披露义务的违反——前述适当性阶段信披合规与本阶段信披违约分属不同义务范畴,二者不存在矛盾。同时,申请人作为专业投资者,应了解投资风险,被申请人在合同中亦提示了风险并在出现违约后采取了部分补救措施。因此,申请人不能要求案涉损失全部由被申请人承担,申请人亦应对其投资行为及风险承担相应的法律后果。
综合被申请人过错程度,仲裁庭酌定被申请人对申请人本金损失承担30%赔偿责任,并承担本案30%仲裁费。关于投资收益损失的请求,因案涉合同未保证收益,且案涉资管计划提前到期后已无收益来源,故不予支持。
[1] 来源见中国证券投资基金业协会于2025 年10 月30 日发布的微信文章《北京金融法院在2025 金融街论坛年会上发布私募基金典型案例》。
[2] 来源同上一条脚注。
[3] 来源见北京仲裁委员会官方公众号于2025 年10 月5 日发布的微信文章《中国(北京)证券期货仲裁中心发布丨十大仲裁经典案例(四):基金合同纠纷》。
[4] 来源见上海仲裁委员会官方公众号于2025 年10 月21 日发布的《上仲案例分享| 第十一期:资管计划管理人因资金监管违约造成损失,需承担相应赔偿责任》。
作者简介
杨春宝律师
一级律师
(正高级职称)

手机:
13901826830
电邮:
chambers.yang@dentons.cn
大成(上海)律师事务所高级合伙人、资本市场部主任、国资基金研究中心主任,大成中国区私募股权与投资基金专业带头人,上海涉外法律人才库成员。复旦大学法学学士(1992)、悉尼科技大学法学硕士(2001)、华东政法大学法律硕士(2001)。
杨律师执业30年,长期从事私募基金、投融资、并购重组法律服务,涵盖大金融、大健康、房地产和基础设施、TMT、展览业、制造业等行业。2004年起多次入选The Legal 500“私募基金”和“公司与商业”榜单,并多次受到Asia Law Profiles特别推荐或点评,2016年起连续入选国际知名法律媒体China Business Law Journal“100位中国业务优秀律师”,荣获Leaders in Law - 2021 Global Awards“中国年度公司法专家”称号;连续荣登《中国知名企业法总推荐的优秀律师&律所》推荐名录。具有上市公司独立董事任职资格,系华东理工大学法学院兼职教授、复旦大学法学院实务导师、华东政法大学兼职研究生导师、上海交通大学私募总裁班讲师、上海市商务委跨国经营人才培训班讲师。出版《私募股权投资基金风险防控操作实务》《企业全程法律风险防控实务操作与案例评析》《完胜资本2:公司投融资模式流程完全操作指南》等16本专著。杨律师执业领域为:公司、投资并购和私募基金,资本市场,TMT,房地产和建筑工程,以及上述领域的争议解决。
作者简介
孙瑱律师
大成(上海)律师事务所合伙人

电邮:
sun.zhen@dentons.cn
孙律师在执业前先后在美国沃茨、英格索兰和阿尔卡特朗讯等全球500强企业担任全球、亚太区或中国区总裁或副总裁执行助理,积累了丰富的企业运营管理经验,并具备非常优秀的中英文双语沟通和协调能力。孙律师出版《私募股权投资基金风险防控操作实务》并发表数十篇并购、基金、电商领域的文章。孙律师擅长领域为:私募股权投资、企业并购、电商和劳动法律事务。
作者简介
李嘉欣律师
大成(上海)律师事务所律师

李律师毕业于复旦大学法学院,专注于私募基金、投融资并购及公司法律服务业务领域,曾为多个母基金选择基金管理人和投资基金项目、基金投资标的公司项目提供法律尽职调查、交易文件审阅等法律服务,为多家私募基金管理人提供基金募投管退和风险控制相关的法律服务。
更多私募基金文章
法律桥PE宝典(《私募基金法规及监管文件汇编》)(请访问法律桥网站)
对赌律师实务系列
监管政策解读
司法判例解析
私募基金风控
股权基金合同条款
创投基金
保险私募基金、产投基金、S基金
基金/GP/投资者退出
私募可交换债
PE Watch私募基金行业动态(每月更新,敬请关注本公众号)
更多私募基金法律法规、法律实务信息请访问法律桥网站(LawBridge.org)

PE法律桥

主持律师:杨春宝一级律师
电话/微信: 1390 182 6830
业务联系及投稿邮箱:
chambers.yang@dentons.cn
地址:上海市世纪大道100号上海环球金融中心9层/24层/25层
法律桥团队系列专著
法律桥团队自2007年起已经出版专著16本(含再版):
《企业全程法律风险防控实务操作与案例评析》
《私募股权投资基金风险防控操作实务》
《完胜资本2:公司投融资模式流程完全操作指南》
......................








请先 登录后发表评论 ~